首页
湖北省黄石市磁湖路11号
0714-6570900
0714-6570900
435002

考务公告

2024年10月份全国高等教育自学考试开云kaiyun官网考点赴考须知

开云kaiyun官网点击:421时间:2024-10-21

       各位考生:2024年10月份全国高等教育自学考试将于25至27日举行。为确保考试期间平稳顺利进行,根据我校自学考试组考工作安排,先将我校考点赴考要求告知如下,请参考考生知悉并遵照执行。

       一、考试地点

       所有考生只能从我校东大门入校。除考生本人外,送考及陪考人员一律不得入校。因赴考人数较多、周边道路交通和天气变化等状况复杂,请考生务必至少提前90-120分钟到达学校并准备好相关资料,保持行进速度和安全间距,主动配合和服从管理。为了便于大家查找,请各位考生导航时务必选择“开云kaiyun官网(1号门)”。其他校门在考试期间不对考生开放。

       二、进入考点要求

       (一)根据考试安排,学校东大门为考生指定进校通道。

       (二)考生凭身份证、考试通知单进校验证。

       (三)禁止所有非本校车辆进入校园。

       (四)除考生本人外,送考及陪考人员一律不得入校。

       (五)严禁考生携带手机进入考点和考场。所有考生不得携带手机进入考点,进入考点前必须主动配合接受“智能安检”,若因携带手机耽误考试时间或无法参加考试,造成的后果由考生自行承担。考试过程中如发现考生携带手机、智能手表(手环)等具有发送或者接收信息功能的设备,无论是否使用,均将依据《国家教育考试违规处理办法》认定为考试作弊。

       (六)考生须自备考试文具。考生只能携带2B铅笔、黑色签字笔,无封套橡皮擦、三角板或直尺等规定的文具进入考点。

       (七)考生考试结束后请迅速离开校园,严禁在校园内集聚、逗留。

       (八)所有考场均为视频监控考场,考试全程有视频监控并录像。凡在视频实时监控、考后录像回放核查、考试现场监考过程中发现考生不遵守考场规则,有违规行为的,将严格按照国家教育考试相关规定严肃处理,违规行为记入国家教育考试诚信档案,供招生院校和用人单位查阅。

       三、考场安排

       考场设在科技大楼,考生进入校园后,服从安保工作人员引导。

       四、端正考风严肃考纪

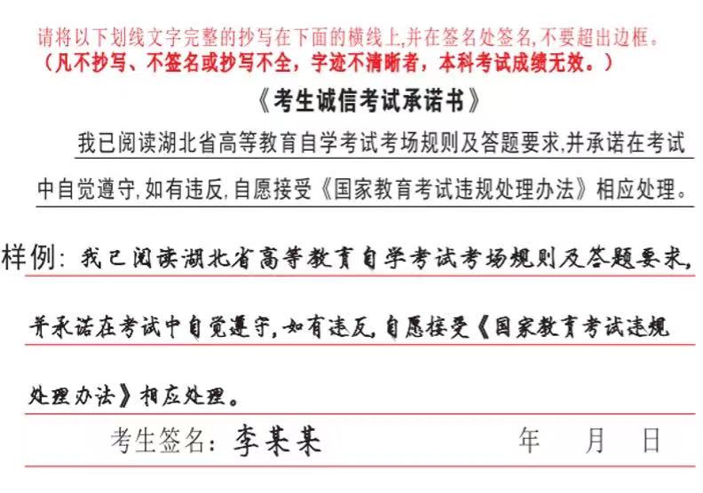
       所有考生一律禁止携带手机等任何电子通讯设备进入考点(以智能安检门为界),否则视为严重舞弊,取消本次所有考试科目成绩并移交有关部门进一步处理;考试期间凡发现夹带等作弊行为,经查实取消本次所有考试科目成绩。*考生应在答题卡指定区域完整抄写《考生诚信考试承诺书》(抄写样例如下图),凡不抄写、不签名或抄写不全,字迹不清晰者,该科考试成绩无效。毕业时省教育考试院将对每张答题卡上的《考生诚信考试承诺书》笔迹进行复核,凡笔迹不一致、经鉴定为代考的,将根据《国家教育考试违规处理办法》作出成绩作废、延迟毕业、记入国家教育考试诚信档案等处理。



       五、每场考试结束后迅速离校

       考试结束前半小时方能交卷,所有考生带好自己的物品,按照规定的离场通道,在工作人员的指挥下有序离场,不得喧哗、聚集。


       特别提醒:按照《中华人民共和国刑法》的规定,使用假身份证参加考试、请他人代考或为他人代考、考前向他人非法出售试题或答案、组织团伙作弊、为他人作弊提供器材或其他帮助等都是违法行为,将被追究刑事责任。


                                                                                            开云kaiyun官网自学考试办公室

                                                                                                      2024年10月21日



关闭